8月底前申辦指定信用卡並完成消費任務加碼送LINE POINTS 500點。(圖LINE Pay提供)
正值暑假旅遊購物旺季,各銀行提供信用卡高額回饋吸引新戶辦卡。為用戶放大辦卡效益,LINE Pay 於今(8/9)宣佈,攜手8大銀行推出新戶透過 LINE Pay 信用卡平台申辦指定信用卡並完成消費任務,加碼贈送LINE POINTS 500點活動,讓精打細算民眾一鍵辦卡即可享銀行、LINE Pay平台加乘的雙重回饋,單一卡別最高可獲得等值1,800元的消費回饋。
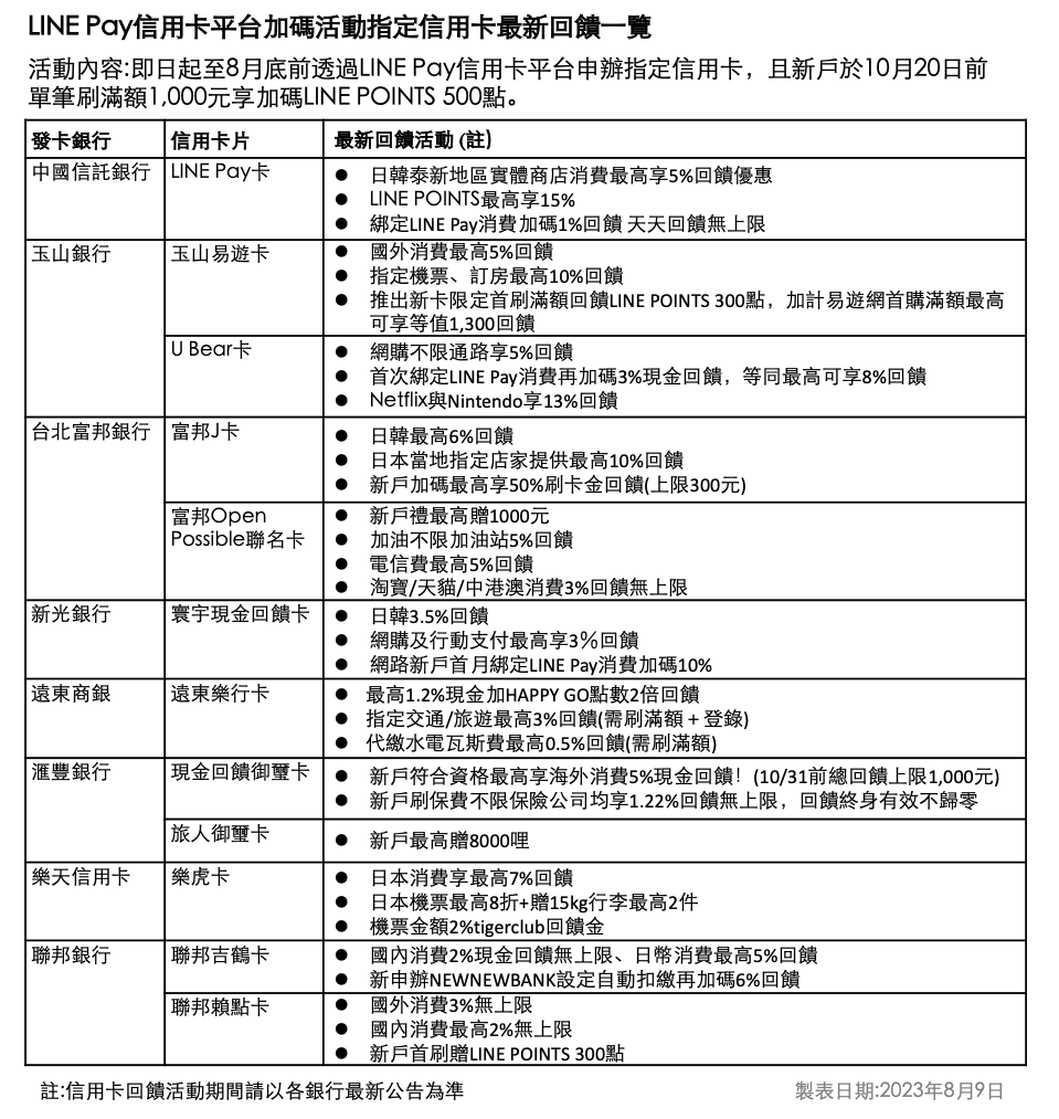
LINE Pay 官方表示,即日起至8月底止,新申辦用戶透過 LINE Pay 信用卡平台申辦中國信託銀行、玉山銀行、台北富邦銀行、新光銀行、遠東商銀、滙豐銀行、樂天信用卡與聯邦銀行等指定合作銀行,共12張信用卡,並於10月20日前透過 LINE Pay單筆交易實際付款滿新台幣1,000元(LINE POINTS及優惠券折抵金額不計入),即享新戶加碼好禮 LINE POINTS 500點。
LINE Pay信用卡平台加碼活動指定信用卡最新回饋一覽。(圖LINE Pay提供)
針對海外旅遊刷卡消費需求與回饋優惠,以國人最愛出國旅遊的日本、韓國為例,尤以「富邦J卡」提供日韓旅遊最高享6%回饋為首推辦卡推薦之一。使用「富邦J卡」於日本當地指定店家消費提供最高10%回饋,新戶申辦可享最高50%刷卡金回饋。
另,樂天信用卡「樂虎卡」提供日本消費享最高7%回饋,透過LINE Pay信用卡平台申辦,均可再獲 LINE POINTS 500點。中國信託「LINE Pay卡」,則提供日韓泰新地區實體商店消費最高享5%%回饋優惠,新戶最高送600元刷卡金,加計LINE Pay平台500點加碼回饋等同可享1,100元消費回饋。
此外,玉山銀行推出的「玉山易遊卡」,提供國外消費最高5%回饋,指定機票、訂房最高10%回饋,更推出新卡限定首刷滿額回饋LINE POINTS 300點,加計易遊網首購滿額最高可享等值1,300回饋,若新戶於8月底前申辦,還可再獲LINE Pay平台加碼LINE POINTS 500點回饋,等同最高可獲1,800消費回饋。
免費訂閱《自由體育》電子報熱門賽事、球星動態不漏接

