圖左為中國國產紅芯瀏覽器。遭網友踢爆其瀏覽器核心程式與Google Chrome瀏覽器有高度相同性。(圖翻攝自香港經濟日報)
中國紅芯公司推出的「紅芯」(Redcore)瀏覽器,聲稱其內核是世界第一顆屬於中國國產所自主研發的瀏覽器核心技術,並打破過往由美國壟斷的市場,是繼 Google Blink、微軟WebKit、微軟 Trident、火狐(FirFox)Gecko,全球第五顆瀏覽器核心技術。
日前更宣佈已獲得2.5億人民幣(約台幣11億元)的融資,不過,近日遭中國網友踢爆,在實際安裝紅芯瀏覽器後,從安裝包解縮壓的文件中,發現其核心技術程式竟是採用 Gooogle瀏覽器Chrome 在2016年推出的舊版本,版本編號為 49.1版 ,並可支援微軟XP系統。
此外,不僅內建目錄文件的原始檔案名稱,幾乎是跟Chrome 一模一樣,甚至還從安裝程序中發現到顯示有 Chrome瀏覽器的LOGO圖案。且出現網路斷線時網頁会出現恐龍的小遊戲,在紅芯瀏覽器上斷線時也同樣會出現。
網友從紅芯瀏覽器安裝包文件,發現到原始文件出現chrome.exe。(圖翻攝自香港經濟日報)
該消息於網路傳出後,隨即引發中國網友大量抨擊與議論,遭批是「自主研發的換殼版Chrome瀏覽器」、「賣國產情懷」。目前該公司已把紅芯瀏覽器安裝包的下載連結從官網撤除下架。
綜合多家中媒報導,對於外界質疑有抄襲、批評為山寨換殼版 Chrome 的說法,紅芯聯合創始人兼首席運營官高婧則嚴正否認,並回應強調,紅芯瀏覽器並非抄襲,而是「站在巨人肩膀上創新」,並稱紅芯瀏覽器是基於國際通用的瀏覽器核心架構,之所以會有 Chrome 文件,是基於採用 Google Chrome 瀏覽器的開源項目Chromium 核心架構以此基礎去做開發創新。
她表示,單從安裝文件是無法看到這些技術層面的創新(智慧身份認證引擎、智慧行為學習引擎、安全管控引擎等功能),並聲稱絕沒有像網友所說的打著國產旗號去騙錢。
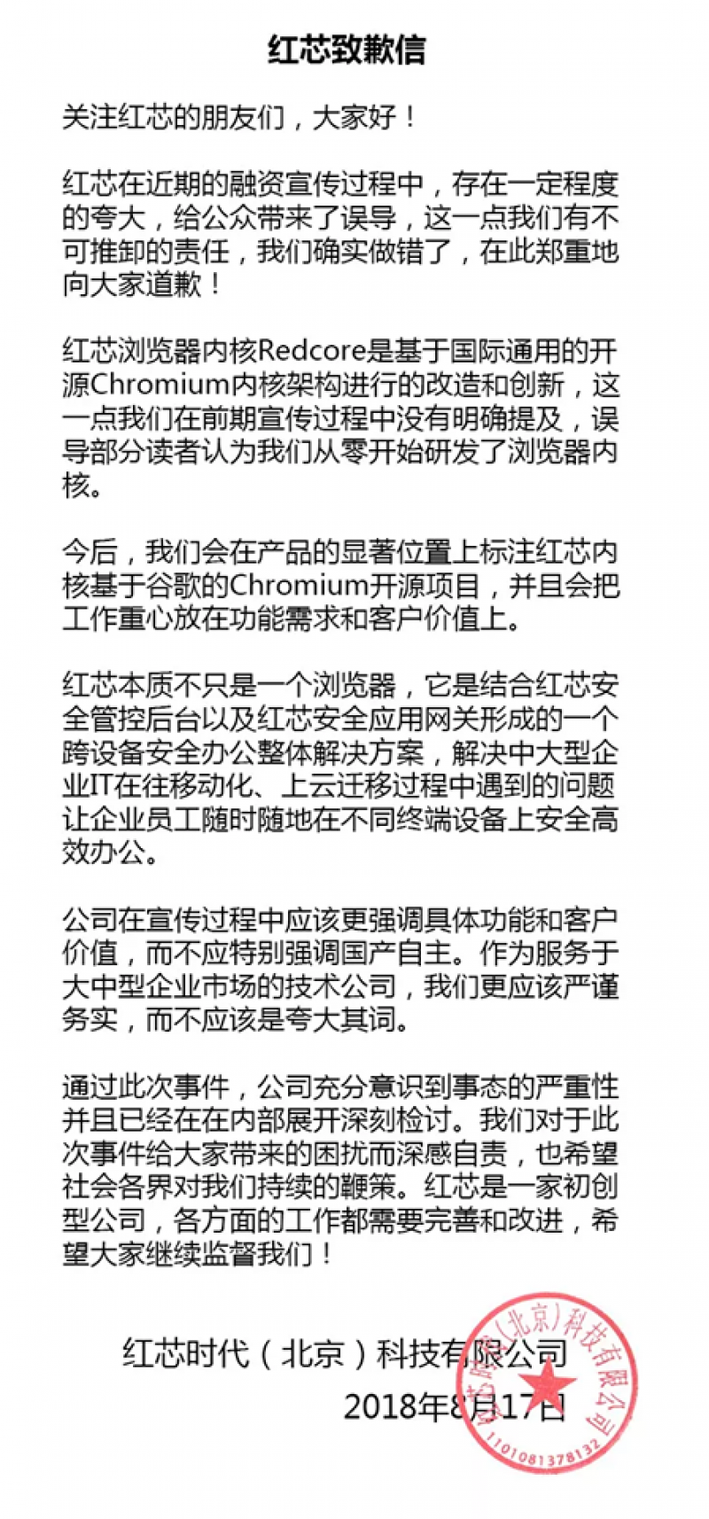
(更新補充)紅芯官方發出道歉聲明
針對紅芯瀏覽器掀起的輿論風波爭議,紅芯在今8/17日於官方微信發出公開道歉聲明,表示該公司在近期融資宣傳過程中,存在一定程度的誇大,給公眾帶來了誤導,「這一點我們有不可推卸的責任,我們確實做錯了。」坦承不應特別強調國產自主。
聲明信中提到,「今後會在顯著位置標註紅芯內核基於Goole的Chromium開源項目」。並強調,紅芯公司是服務大中型企業市場的技術公司,其本質不只是一個瀏覽器,而是提供安全管控後台、與相關應用的跨設備辦公解決方案。
(圖翻攝自紅芯Redcore 微信官方帳號)
你可能也想看
中國蘋果 iCloud 數據由國營電信「接管」!不想個資外洩可以這麼做…
免費訂閱《自由體育》電子報熱門賽事、球星動態不漏接

