傳統的資料中心資料儲存已經不堪負荷了?微軟這下打算這麼做?(圖片來源/彭博)
大數據的資料到底有多驚人?可能大到連電腦軟體巨擘 Microsoft 微軟都頭痛,為了解決這個問題,微軟居然想透過生物技術,直接把資料記錄在生物遺傳物質 DNA 裡(這並不是科幻電影情節!)
根據國外科技網站《arstechnica》 的報導,微軟已投資一家生物技術公司 Twist Bioscience 約 1000 萬股,來研究如何將電腦資料記錄在生物 DNA 裡頭。因為研究表示,生物 DNA 能夠紀錄的資料量遠比現在任何電腦儲存媒體都要來得多,光是 1 公克的 DNA 物質,就可以記錄 10 億 TB 的資料量(大約是 78 億支 128 GB iPhone 的容量總和)。此外,DNA 也具有相當好的資料保存性,在遺傳生物研究的 DNA 測定中,就有測出來自千年以上的 DNA 片段存在。
國外的最新技術是將資料記錄在遺傳物質 DNA 上頭!(圖片來源/本報資料照)
不過真的要把電腦資料存在 DNA 裡,還得先克服資料寫入與讀取的問題,微軟之所以投資 Twist Bioscience ,就是因為該公司已經完成 DNA 資料寫入的開發作業,透過外部定義的編碼,Twist Bioscience 可產生客製化的 DNA 序列,在插入活體細胞中進行保存。
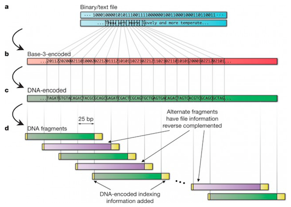
將電腦資料記錄在 DNA 裡的示意圖(圖片來源/擷取自 Nature 網站)
目前這項技術仍在實驗室中進行資料完整儲存的測試,距離真正實用還有很長的一段距離,加上目前製作客製化 DNA 序列的成本仍高,因此在短時間內要取代硬碟、記憶卡這類儲存裝置可能還不可能,但是在未來若真的開發成功,或許以後可以不用大量的硬碟、光碟,就可存放大量資料,甚至重要的資料保存 500 年以上也不成問題!
免費訂閱《自由體育》電子報熱門賽事、球星動態不漏接

